聚对苯二甲酸乙二醇酯(PET)在2021年以2400万吨的产量占据了聚酯塑料最大的商业市场份额,在所有塑料制品中也仅次于聚乙烯和聚丙烯(PET约占塑料市场总量的6.2%)。然而,由于其具有包含苯环结构的高规整性和强疏水性导致其在自然界中数百年内不可降解。目前学术界和产业界已经提出了多种处理废弃PET的策略,包括机械回收、化学回收和生物技术降解。然而,大多数国家的PET 回收率仍低于30%,这意味着超过一半的PET 废塑料最终进入环境,对生态系统构成威胁。因此,开发更高效的废弃PET升级转化路径更有利于塑料废弃物的资源化利用和环境保护。
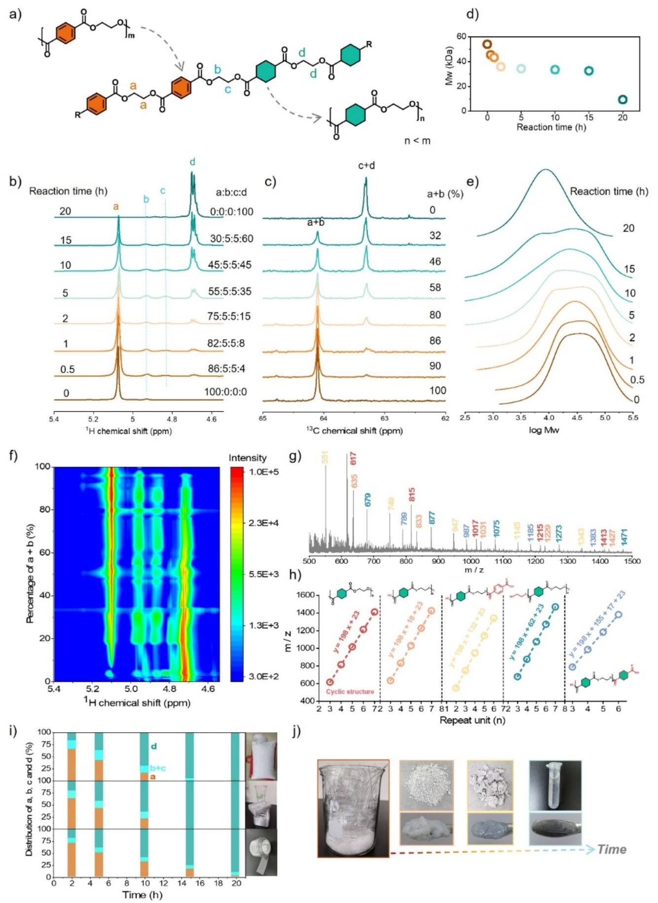
近日,北京大学化学与分子工程学院马丁/王蒙/唐小燕合作报道了一种废弃PET升级转化的新策略。该工作通过部分氢化PET链中的芳香环(x)为脂肪环(y),实现了将废弃的PET 转化为可降解聚酯(即共聚物),该聚酯称为聚对苯二甲酸乙二醇-聚1,4-环己烷二甲酸乙二醇酯(PET-PECHD)(图1)。通过反应条件的优化可以得到x/y 组成范围从100/0 到0/100 的聚酯,并且当x/y > 87/13 时,其分子量(Mw)能够保持稳定。

图1.废弃PET加氢升级为可降解聚酯PET-PECHD
同时,当x/y大于87% 时,PET-PECHD 在热稳定性和机械强度方面与PET 相当,并且其断裂延伸率、韧性和阻隔性能得到显著提高(图2)。最重要的是,PET-PECHD 在酸性/碱性溶液和湿润土壤中表现出优异的降解性(图3),表明其在可降解包装材料上具有一定的应用潜力。

图2.可降解聚酯PET-PECHD的物理性质评估

图3. 可降解聚酯PET-PECHD的降解性能评估
该研究成果近日以“Hydrogenating Polyethylene Terephthalate into Degradable Polyesters”为题发表于Angew. Chem. Int. Ed。北京大学化学与分子工程学院马丁教授,王蒙副研究员和唐小燕研究员为该工作的通讯作者,共同第一作者为北京大学化学与分子工程学院博士后郭振博和博士研究生张浩然。该研究得到北京市自然科学基金、国家自然科学基金、中国石油天然气集团公司-北京大学基础研究战略合作项目、新基石科学基金和北京分子科学国家研究中心等的资助。
论文链接:https://doi.org/10.1002/anie.202418157